Simulating Neurons as Poisson Processes

Authors
Dr. Ole Bialas | Dr. Nicholas Del Grosso

Setup

Import Libraries

Import the modules required for this session

import quantities as pq
import numpy as np
from matplotlib import pyplot as plt
from elephant.spike_train_generation import StationaryPoissonProcess, NonStationaryPoissonProcess
from elephant.statistics import isi
from scipy.stats import poisson, expon
from scipy import interpolate
from neo.core import AnalogSignal

%matplotlib inline

Utility Functions

Define the functions required for this session.

class utils:
    @staticmethod
    def plot_poisson_distribution(rate, duration, x_range):
        bins = np.arange(x_range[0], x_range[1] + 1)
        mu = rate * duration
        prob = poisson.pmf(k=bins, mu=mu)
        plt.plot(bins, prob, color="black", marker="o", linestyle="None")

        f = interpolate.interp1d(bins, prob, kind="cubic")
        bins = np.arange(x_range[0], x_range[1], 0.1)

        plt.plot(bins, f(bins), color="black")
        plt.xlabel("Number of Spikes")
        plt.ylabel("Probability")

    @staticmethod
    def plot_exponential_distribution(rate, x_range):
        t = np.linspace(x_range[0], x_range[1], 1000)
        pdf_values = expon.pdf(t, scale=1 / rate)
        plt.plot(t, pdf_values, color="black")

    @staticmethod
    def NonStationaryPoissonProcess(
        rate, t_stop, burst_rate, burst_start=1 * pq.s, burst_dur=0.2 * pq.s
    ):
        t = np.linspace(0 * pq.s, t_stop, int(t_stop.magnitude * 1000))
        rate_signal = np.zeros(len(t)) * pq.Hz + rate
        idx_start = np.argmin(np.abs(t - burst_start))
        idx_stop = np.argmin(np.abs(t - (burst_start + burst_dur)))
        rate_signal[idx_start:idx_stop] = burst_rate
        rate_signal = AnalogSignal(rate_signal, sampling_rate=1000 * pq.Hz)
        neuron = NonStationaryPoissonProcess(rate_signal)
        return neuron

Section 1: Working With Physical Quantities

In Research, we work with many physical quantities (e.g. voltage, frequency or time) and we use them at different orders of magnitude (e.g. seconds and milliseconds). This can make it difficult to keep track of a variable’s unit when we are combining and manipulating different quantities in our analysis. The quantities module addresses this problem by allowing us to attach physical units to our variables. When we combine variables with units, quantities will automatically perform the correct conversion or raise an error if we are trying to combine incompatible quantities.

Code Description
freq = 2 * pq.Hz Define a quantity of 2 Hertz and assign it to the variable freq
time = 2500 * pq.ms Define a quantity of 2500 milliseconds and assign it to the variable time
time.units Get the unit of time
time.magnitude Get the magnitude of time

Exercise: Create a variable called firing_rate and assign it the value 5 * pq.Hz.

Solution
firing_rate = 5 * pq.Hz

Exercise: Create a variable called t_start and assign it the value 100*pq.ms.

Solution
t_start = 100 * pq.ms

Exercise: Create a variable called t_stop and assign it the value 3 * pq.s

Solution
t_stop = 3 * pq.s

Exercise: Compute the difference between t_stop and t_start and assign the result to a new variable duration. Then, print that variable.

Solution
duration = t_stop - t_start
duration
array(2.9) * s

Exercise: Get the .magnitude and the .units of duration.

Solution
duration.units, duration.magnitude
(array(1.) * s, array(2.9))

Exercise: Try adding the variables firing_rate and duration. What error message do you observe?

Solution
firing_rate+duration
---------------------------------------------------------------------------
AssertionError                            Traceback (most recent call last)
File ~/repositories/new-learning-platform/.pixi/envs/lfp/lib/python3.12/site-packages/quantities/quantity.py:234, in Quantity.rescale(self, units, dtype)
    233 try:
--> 234     cf = get_conversion_factor(from_u, to_u)
    235 except AssertionError:

File ~/repositories/new-learning-platform/.pixi/envs/lfp/lib/python3.12/site-packages/quantities/quantity.py:56, in get_conversion_factor(from_u, to_u)
     55 to_u = to_u._reference
---> 56 assert from_u.dimensionality == to_u.dimensionality
     57 return from_u.magnitude / to_u.magnitude

AssertionError: 

During handling of the above exception, another exception occurred:

ValueError                                Traceback (most recent call last)
Cell In[8], line 1
----> 1 firing_rate+duration

File ~/repositories/new-learning-platform/.pixi/envs/lfp/lib/python3.12/site-packages/quantities/quantity.py:66, in scale_other_units.<locals>.g(self, other, *args)
     64     other = other.view(type=Quantity)
     65 if other._dimensionality != self._dimensionality:
---> 66     other = other.rescale(self.units, dtype=np.result_type(self.dtype, other.dtype))
     67 return f(self, other, *args)

File ~/repositories/new-learning-platform/.pixi/envs/lfp/lib/python3.12/site-packages/quantities/quantity.py:236, in Quantity.rescale(self, units, dtype)
    234     cf = get_conversion_factor(from_u, to_u)
    235 except AssertionError:
--> 236     raise ValueError(
    237         'Unable to convert between units of "%s" and "%s"'
    238         %(from_u._dimensionality, to_u._dimensionality)
    239     )
    240 if np.dtype(dtype).kind in 'fc':
    241     cf = np.array(cf, dtype=dtype)

ValueError: Unable to convert between units of "s" and "Hz"

Exercise: Multiply firing_rate by duration and assign the result to a new variable n_spikes. Print that variable.

Solution
n_spikes = firing_rate * duration
n_spikes
array(14.5) * s*Hz

Section 2: Simulating Randomly Firing Neurons with Poisson Processes

Simulations are a great for testing data processing and analysis pipelines because they allow us to compare our results against a known ground truth. The elephant package provides a StationaryPoissonProcess class that simulates spiking events that occur at a constant average rate and independently of the time since the last event. A Poisson process has two parameters: the average rate of events and duration. In this section, we will explore how to generate spiketrains from Poisson neurons and how to compare the observed event counts against the theoretical Poisson distribution that describes the expected number of events.

Code Description
neuron = StationaryPoissonProcess(rate, t_stop=1*pq.s) Simulate a Poisson neuron with an average firing rate that is active from 0 to 1 seconds
st = neuron.generate_spiketrain() Generate a spiketrain st from the simulated neuron
st.times Access the .times of the generated spikes in the spike train st
sts = neuron.generate_n_spiketrains(n) Generate a list sts with n spiketrains from the simulated neuron
[st.times for st in sts] Get the spike times for every spike train st in the list sts
ax1 = plt.subplot(2, 1, 1) Generate the 1st plot in a 2-by-1 subplot and assign the returned object to a variable ax1
plt.subplot(2, 1, 2, sharex=ax1) Generate the 2nd plot in a 2-by-1 subplot and make it share the x-axis with ax1
plt.eventplot(st.times) Create a raster plot of the spike times st.times
plt.eventplot([st.times for st in sts]) Create a raster plot with each spike train in the list of spike trains sts
plt.hist(x, density=True) Plot the densities of the values in x as a histogram

Exercises

Example: Simulate a neuron as a StationaryPoissonProcess with a rate=5*pq.Hz and t_stop=10*pq.s. Then, generate a spike train st and print its length (i.e. the number of spikes).

neuron = StationaryPoissonProcess(rate=5 * pq.Hz, t_stop=10 * pq.s)
st = neuron.generate_spiketrain()
len(st)
39

Example: Print the spike times st.times with plt.eventplot.

plt.eventplot(st.times)

Exercise: Simulate a neuron as a StationaryPoissonProcess with a rate=1*pq.Hz and t_stop=10*pq.s. Then, generate a spike train st and print its length (i.e. the number of spikes).

Solution
neuron = StationaryPoissonProcess(rate=1 * pq.Hz, t_stop=10 * pq.s)
st = neuron.generate_spiketrain()
len(st)
9

Exercise: Print the spike times st.times with plt.eventplot.

Solution
plt.eventplot(st.times)

Exercise: Simulate a neuron as a StationaryPoissonProcess with a rate=0.1*pq.Hz and t_stop=2*pq.s. Then, generate a spike train st and plot it with plt.eventplot. Did you see any spikes?

Solution
neuron = StationaryPoissonProcess(rate=0.1 * pq.Hz, t_stop=2 * pq.s)
st = neuron.generate_spiketrain()
plt.eventplot(st.times)

Example: Generate 100 spike trains from the neuron, then get the times st.times for every spike train st in the list of spike trains sts.

sts = neuron.generate_n_spiketrains(100)
plt.eventplot([st.times for st in sts]);

Exercise: Generate 500 spike trains from the neuron, then get the times st.times for every spike train st in the list of spike trains sts.

Solution
sts = neuron.generate_n_spiketrains(500)
plt.eventplot([st.times for st in sts]);

Example: Generate 10 spiketrains from a neuron with rate=1*pq.Hz and t_stop=10*pq.s. Then, get the number of spikes n_spikes from every spike train st in the list of spike trains sts and plot their density as a histogram.

neuron = StationaryPoissonProcess(rate=1*pq.Hz, t_stop=10*pq.s)
sts = neuron.generate_n_spiketrains(10)
n_spikes = [len(st) for st in sts]
plt.hist(n_spikes, density=True)

Exercise: Generate 100 spike trains from the same neuron, get the number of spikes in every spike train and plot their density as a histogram.

Solution
sts = neuron.generate_n_spiketrains(100)
n_spikes = [len(st) for st in sts]
plt.hist(n_spikes, density=True)

Exercise: Generate 100 spike trains from the same neuron, get the number of spikes in every spike train and plot their density as a histogram.

Solution
sts = neuron.generate_n_spiketrains(1000)
n_spikes = [len(st) for st in sts]
plt.hist(n_spikes, density=True)

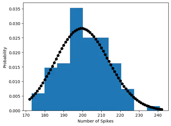
Example: Plot a histogram with the density of the observed number of spikes together with the theoretical Poisson distribution for a neuron with the given rate and duration.

plt.hist(n_spikes, density=True)
utils.plot_poisson_distribution(
    rate=neuron.rate, duration=neuron.t_stop, x_range=(min(n_spikes)-1, max(n_spikes)+1)
)

Exercise: Generate 100 spike trains from a StationaryPoissonProcess with a rate=10*pq.Hz and t_stop=20*pq.s. Then, get the number of spikes for each spike train and plot a histogram with their density together with the theoretical Poisson distribution for a neuron with the given rate and duration.

Solution
neuron = StationaryPoissonProcess(rate=10 * pq.Hz, t_stop=20 * pq.s)
sts = neuron.generate_n_spiketrains(100)
n_spikes = [len(st) for st in sts]
plt.hist(n_spikes, density=True)
utils.plot_poisson_distribution(
    rate=neuron.rate,
    duration=neuron.t_stop,
    x_range=(min(n_spikes) - 1, max(n_spikes) + 1),
)

Exercise: Generate 100 spike trains from a StationaryPoissonProcess with a rate=0.1*pq.Hz and t_stop=20*pq.s, get the number of spikes for each spike train and plot a histogram with their density together with the theoretical Poisson distribution.

Solution
neuron = StationaryPoissonProcess(rate=0.1 * pq.Hz, t_stop=20 * pq.s)
sts = neuron.generate_n_spiketrains(100)
n_spikes = [len(st) for st in sts]
plt.hist(n_spikes, density=True)
utils.plot_poisson_distribution(
    rate=neuron.rate,
    duration=neuron.t_stop,
    x_range=(min(n_spikes) - 1, max(n_spikes) + 1),
)

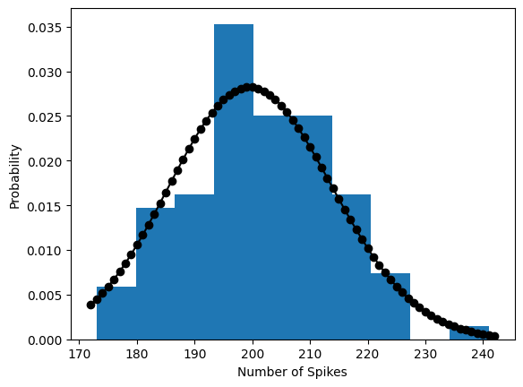
Exercise: Generate 1000 spike trains from the same neuron, get the number of spikes for every spike train and plot a histogram with their density together with the theoretical poisson distribution.

Solution
neuron = StationaryPoissonProcess(rate=0.1 * pq.Hz, t_stop=20 * pq.s)
sts = neuron.generate_n_spiketrains(1000)
n_spikes = [len(st) for st in sts]
plt.hist(n_spikes, density=True)
utils.plot_poisson_distribution(
    rate=neuron.rate,
    duration=neuron.t_stop,
    x_range=(min(n_spikes) - 1, max(n_spikes) + 1),
)

Section 3: Simulating Bursting Neurons with Non-Stationary Poisson Processes

While the Poisson process allows us to simulate randomly spiking neurons, in many situations, we want to simulate neurons that respond to some particular event. This can be done using a non-stationary Process which works just like the regular poisson Process, except that its rate varies across time. By setting the time varying rate, we can simulate neurons that respond with bursting at specific points in time.

Code Description
neuron = utils.NonStationaryPoissonProcess(rate, t_start, burst_rate) Simulate a neuron that increases its rate to a given burst_rate
neuron = utils.NonStationaryPoissonProcess(rate, t_start, burst_rate, burst_start, burst_dur) Simulate a neuron that increases its rate to a given burst_rate at the given burst_start for the burst_dur
neuron.rate_signal Access the time-varying .rate_signal of the simulated neuron
neuron.rate_signal.times Access the time points of the simulated neurons’ .rate_signal

Exercises

Example: Use utils.NonStationaryPoissonProcess() with rate =5*pq.Hz, t_stop=2*pq.s and burst_rate=100*pq.Hz to simulate a neuron and plot its rate_signal.

neuron = utils.NonStationaryPoissonProcess(
    rate=5 * pq.Hz,
    t_stop=2 * pq.s,
    burst_rate=100 * pq.Hz,
)
plt.plot(neuron.rate_signal.times, neuron.rate_signal)

Example: Generate a spiketrain from the neuron. Then, plot the neurons .rate_signal together with the spike times st in a 2-by-1 subplot grid with a shared x-axis.

st = neuron.generate_spiketrain()
ax1 = plt.subplot(2, 1, 1)
plt.plot(neuron.rate_signal.times, neuron.rate_signal)
ax2 = plt.subplot(2, 1, 2, sharex=ax1)
plt.eventplot(st.times)

Exercise: Use utils.NonStationaryPoissonProcess with rate=15*pq.Hz, t_stop=2*pq.s and burst_rate=30*pq.Hz to simulate a neuron and plot its .rate_signal.

Solution
neuron = utils.NonStationaryPoissonProcess(
    rate=15 * pq.Hz,
    t_stop=2 * pq.s,
    burst_rate=30 * pq.Hz,
)
plt.plot(neuron.rate_signal.times, neuron.rate_signal)

Exercise: Generate a spiketrain from the neuron. Then, plot the neurons .rate_signal together with the spike times st in a 2-by-1 subplot grid with a shared x-axis.

Solution
st = neuron.generate_spiketrain()
ax1 = plt.subplot(2, 1, 1)
plt.plot(neuron.rate_signal.times, neuron.rate_signal)
ax2 = plt.subplot(2, 1, 2, sharex=ax1)
plt.eventplot(st.times)

Exercise: Use utils.NonStationaryPoissonProcess with the arguments burst_start=1.2*pq.s and burst_dur=0.5*pq.s. Then, generate a spiketrain from the neuron and plot the neurons .rate_signal together with the spike times st in a 2-by-1 subplot grid with a shared x-axis.

Solution
neuron = utils.NonStationaryPoissonProcess(
    rate=15 * pq.Hz,
    t_stop=2 * pq.s,
    burst_rate=30 * pq.Hz,
    burst_start=1.2 * pq.s,
    burst_dur=0.5 * pq.s,
)
st = neuron.generate_spiketrain()
ax1 = plt.subplot(2, 1, 1)
plt.plot(neuron.rate_signal.times, neuron.rate_signal)
ax2 = plt.subplot(2, 1, 2, sharex=ax1)
plt.eventplot(st.times)

Exercise: Generate 500 spike trains from the simulated neuron and use plt.eventplot to plot each spike train st in the list of spike trains sts.

Solution
sts = neuron.generate_n_spiketrains(500)
plt.eventplot([st.times for st in sts]);

Section 4: Inter-Spike Intervals (ISIs) and the Coefficient of Variation (CV)

So far, we mostly cared about spike times but the inter spike intervals (ISIs) carry important information as well. From the ISIs, we can compute the coefficient of variation CV by dividing the standard deviation of the ISIs by their mean:

CV=σISIμISI CV = \frac{\sigma_{ISI}}{\mu_{ISI}}

In a pure Poisson process, the ISIs follow an exponential distribution. n a pure Poisson process, the ISIs follow an exponential distribution. For this distribution, the standard deviation is equal to the mean, leading to a CV of 1. If a neuron responds by bursting, the standard deviation of the ISIs will exceed the mean leading to a CV above 1. If the neuron fires more regularly, the CV will go below one. In this section we will compute and visualize the CV for various kinds of simulated spike trains.

Code Description
isis = isi(st) Compute the inter-spike intervals (ISIs) for the spikes in a spike train st
cv = isis.std()/isis.mean() Compute the coefficient of variation by dividing the .std() of the ISIs by their .mean()
utils.plot_exponential_distribution(rate, x_range) Plot an exponential distribution for the ISIs of a Poisson neuron with a given rate across the given x_range
neuron = StationaryPoissonProcess(rate, t_stop, refractory_period) Simulate a neuron with a refractory_period
plt.axvline(x=1, color="black") Add a black vertical line at x=1

Exercise: Compute the inter-spike intervals for the spike train st generated below using the isi() function and compute the mean inter-spike interval.

neuron = StationaryPoissonProcess(rate=3 * pq.Hz, t_stop=60 * pq.s)
st = neuron.generate_spiketrain()
Solution
isis = isi(st)
isis.mean()
array(0.3771586) * s

Exercise: Compute the inter-spike intervals for the spike train st generated below. What is the relationship between the mean ISI and the neuron’s rate?

neuron = StationaryPoissonProcess(rate=10 * pq.Hz, t_stop=60 * pq.s)
st = neuron.generate_spiketrain()
Solution
isis = isi(st)
isis.mean()
array(0.0996751) * s

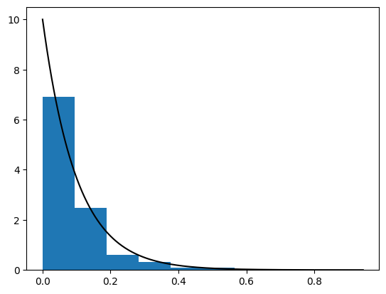
Example: Plot a histogram with the densities of the observed ISIs isis.magnitude together with the theoretical exponential distribution that describes the expected ISIs for a neuron with the given rate.

plt.hist(isis.magnitude, density=True)
utils.plot_exponential_distribution(rate=neuron.rate, x_range=(0, isis.max().magnitude))

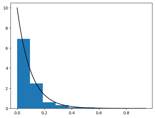
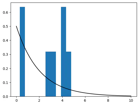
Exercise: Compute the ISIs for the spike train st generated below and plot a histogram with their densities together with the theoretical exponential distribution.

neuron = StationaryPoissonProcess(rate=0.5 * pq.Hz, t_stop=30 * pq.s)
st = neuron.generate_spiketrain()
Solution
isis = isi(st)
plt.hist(isis.magnitude, density=True)
utils.plot_exponential_distribution(neuron.rate, x_range=(0, 10))

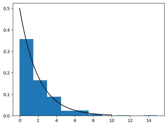
Exercise: Increase the t_stop of the simulated neuron to 1000*pq.s, generate a new spike train and plot a histogram with their densities togteher with the theoretical exponential distribution.

Solution
neuron = StationaryPoissonProcess(rate=0.5 * pq.Hz, t_stop=1000 * pq.s)
st = neuron.generate_spiketrain()
isis = isi(st)
plt.hist(isis.magnitude, density=True)
utils.plot_exponential_distribution(neuron.rate, x_range=(0, 10))

Example: Compute the coefficient of variation (cv) by dividing the standard deviation of inter spike intervals from the spike train st by their mean.

isis = isi(st)
cv = isis.std()/isis.mean()
cv
array(0.96159631) * dimensionless

Example: Compute the isis for every spike train in the list of spike trains sts and compute the cvs from the list of isis.

neuron = StationaryPoissonProcess(rate=0.5 * pq.Hz, t_stop=10 * pq.s)
sts = neuron.generate_n_spiketrains(10)
isis = [isi(st) for st in sts]
cvs = [i.std() / i.mean() for i in isis]
cvs
[array(0.57659189) * dimensionless,
 array(0.0459501) * dimensionless,
 array(0.86757554) * dimensionless,
 array(0.86481823) * dimensionless,
 array(0.66143394) * dimensionless,
 array(0.50916062) * dimensionless,
 array(0.67001405) * dimensionless,
 array(0.78818199) * dimensionless,
 array(0.12705819) * dimensionless,
 array(1.04624864) * dimensionless]

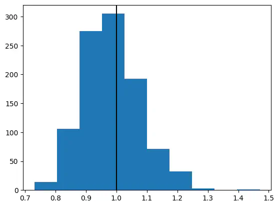
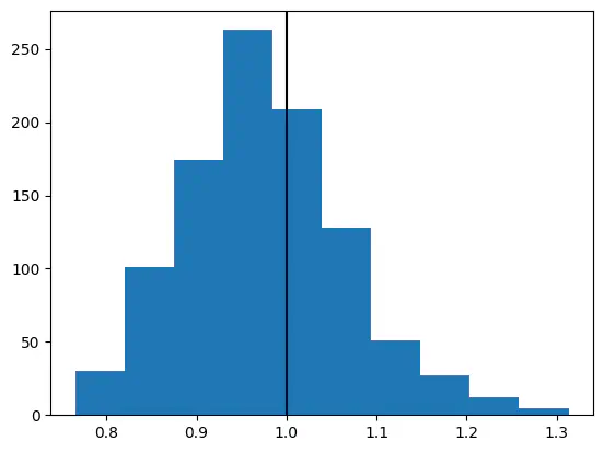
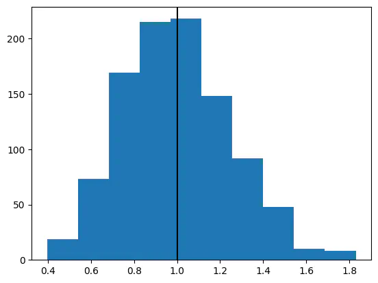
Exercise: Compute the cvs for the list of spike trains sts generated below and plot them in a histogram. Add a "black" vertical line at x=1

neuron = StationaryPoissonProcess(rate=5 * pq.Hz, t_stop=20 * pq.s)
sts = neuron.generate_n_spiketrains(1000)
Solution
isis = [isi(st) for st in sts]
cvs = [i.std() / i.mean() for i in isis]
plt.hist(cvs)
plt.axvline(x=1, color="black")

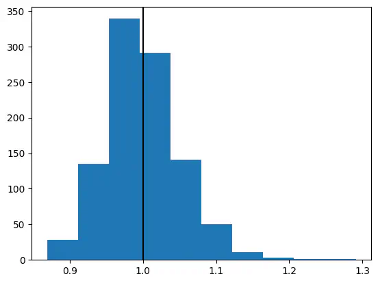
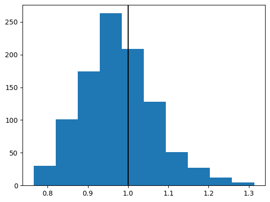
Exercise: Change the rate of the neuron above to 20*pq.Hz and generate 1000 new spike trains. Then, compute the cvs and plot them in a histogram. Add a vertical line at x=1. Did quadrupling the rate change the distribution of CVs?

Solution
neuron = StationaryPoissonProcess(rate=20 * pq.Hz, t_stop=20 * pq.s)
sts = neuron.generate_n_spiketrains(1000)
isis = [isi(st) for st in sts]
cvs = [i.std() / i.mean() for i in isis]
plt.hist(cvs)
plt.axvline(x=1, color="black")

Exercise: Simulate a neuron using a StationaryPoissonProcess with refractory_period=2*pq.ms and generate 1000 spike trains. Then, compute the cvs and plot them in a histogram. Add a vertical line at x=1.

Solution
neuron = StationaryPoissonProcess(
    rate=5 * pq.Hz, t_stop=20 * pq.s, refractory_period=2 * pq.ms
)
sts = neuron.generate_n_spiketrains(1000)
isis = [isi(st) for st in sts]
cvs = [i.std() / i.mean() for i in isis]
plt.hist(cvs)
plt.axvline(x=1, color="black")

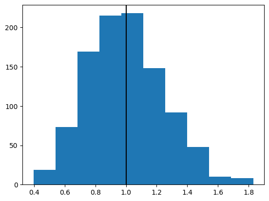
Exercise: Increase the refractory period to 10*pq.ms and generate 1000 new spike trains. Then, compute the cvs and plot them in a histogram. Add a vertical line at x=1. What effect does the refractory period have on the distribution of CVs?

Solution
neuron = StationaryPoissonProcess(
    rate=5 * pq.Hz, t_stop=20 * pq.s, refractory_period=10 * pq.ms
)
sts = neuron.generate_n_spiketrains(1000)
isis = [isi(st) for st in sts]
cvs = [i.std() / i.mean() for i in isis]
plt.hist(cvs)
plt.axvline(x=1, color="black")

Exercise: Compute the cvs for the list of spike trains sts generated below and plot them in a histogram. Add a "black" vertical line at x=1

neuron = utils.NonStationaryPoissonProcess(
    rate=5 * pq.Hz, t_stop=2 * pq.s, burst_rate=20 * pq.Hz
)
sts = neuron.generate_n_spiketrains(1000)
Solution
isis = [isi(st) for st in sts]
cvs = [i.std() / i.mean() for i in isis]
plt.hist(cvs)
plt.axvline(x=1, color="black")

Exercise: Increase the burst_rate to 60*pq.Hz and generate 1000 new spike trains. Then, compute the cvs and plot them in a histogram. Add a vertical line at x=1. What effect does the increased bursting have on the distribution of CVs?

Solution
neuron = utils.NonStationaryPoissonProcess(
    rate=5 * pq.Hz, t_stop=2 * pq.s, burst_rate=60 * pq.Hz
)
sts = neuron.generate_n_spiketrains(1000)
isis = [isi(st) for st in sts]
cvs = [i.std() / i.mean() for i in isis]
plt.hist(cvs)
plt.axvline(x=1, color="black")