Curve Fitting and Model Evaluation

Authors
Dr. Ole Bialas | Dr. Nicholas Del Grosso

Setup

Import Libraries

Import the modules required for this notebook

import numpy as np
import matplotlib.pyplot as plt
from matplotlib.patches import Ellipse
from scipy.optimize import curve_fit
from scipy import stats

Utility Functions

Define the Functions required for this notebook

class utils:
    @staticmethod
    def exponential(x, a, b, c):
        return a * np.exp(b * x) + c

    @staticmethod
    def linear(x, a, b):
        return a + x * b

    @staticmethod
    def polynomial(x, a, b, c, d):
        return a + b * x + c * x**2 + d * x**3

    @staticmethod
    def logistic(x, K, r, x0):
        return K / (1 + np.exp(-r * (x - x0)))

    @staticmethod
    def damped_sine(x, a, f, phi, gamma):
        return a * np.exp(-gamma * x) * np.sin(f * x + phi)

    @staticmethod
    def generate_data1():
        x = np.linspace(3, 6, 1000)
        y_true = utils.exponential(x, a=0.1, b=1.4, c=1.0)
        noise_level = 0.2 * np.max(y_true)
        noise = np.random.normal(0, noise_level, len(x))
        y = utils.exponential(x, 1, 1.2, 1)
        y += noise
        return x, y

    @staticmethod
    def generate_data2():
        x = np.linspace(0, 10, 1000)
        y = utils.linear(x, -1, 0.4)
        noise_level = 0.3 * np.max(y)
        noise = np.random.normal(0, noise_level, len(x))
        y += noise
        return x, y

    @staticmethod
    def generate_data3():
        np.random.seed(42)
        x = np.linspace(0, 10, 100)
        y = utils.logistic(x, 10, 1, 5) + 0.5 * np.random.randn(len(x))
        return x, y

    @staticmethod
    def generate_data4():
        # Generate synthetic data
        np.random.seed(42)
        x = np.linspace(0, 3, 60)  # Shorter window, harder to estimate frequency
        true_params = [2.0, 12.0, 0.5, 0.4]  # Higher frequency, more damping
        y_true = utils.damped_sine(x, *true_params)
        y = y_true + 0.6 * np.random.randn(len(x))  # More noise
        return x, y

    @staticmethod
    def confidence_intervals(n_data, params, pcov, ci=0.95):
        alpha = 1 - ci
        dof = n_data - len(params)
        t_val = stats.t.ppf(1 - alpha / 2, dof)
        param_errors = np.sqrt(np.diag(pcov))
        ci_lower = params - t_val * param_errors
        ci_upper = params + t_val * param_errors
        return ci_lower, ci_upper

Section 1: Fitting Curves to Data

In research, we often want to describe the relationship between two variables, such as the intensity of a stimulus and the magnitude of the neural response by using a model. This could be a simple linear model which predicts a steady increase in the dependent variable (e.g. the neural response) for every unit increase in the independent variable (e.g. the stimulus magnitude). We could also use a more sophisticated model that captures a specific relationship that we expect to be present in our data. However, regardless of the exact model we choose, the process of fitting the model remains the same. We can use a function from the scipy.optimize module called curve_fit which takes in a function of the model as well as the data the model is being fit to. Then, curve_fit will run many iteration of the model with different parameters and find the set of parameters that best fit the data. The best fit is defined as the model that minimizes the sum of squared residuals which is the part of the data that can not be accounted for by the model (more on this in the next section). After converging on the best fitting model, curve_fit returns the optimal parameters and the parameter covariance matrix (more on the covariance matrix in @sec-cov). We can then use these parameters to predict the values of the dependent variable and plot these model estimates together with the original data to see how well the model fits the underlying trend. In this section, we are going to learn how to apply curve_fit by fitting multiple functions to simulated data and visualize the resulting models.

Code Description
x, y = utils.generate_data1() Randomly generate synthetic data points x and y
x, y = utils.generate_data2() Randomly generate different synthetic data points x and y
y = utils.linear(x, a, b) Return the y values for the input x values using a linear model with parameters a and b
y = utils.exponential(x, a, b, c) Return the y values for the input x values using an exponential model with parameters a, b and c
y = utils.polynomial(x, a, b, c, d) Return the y values for the input x values using a polynomial model with parameters a, b, c and d
popt, pcov = curve_fit(fun, x, y) Fit the function fun to the data x, y and return the optimal parameters popt and the parameter covariance pcov
y = utils.polynomial(x, *popt) Return the y values for the input x values using a polynomial model with the optimal parameter *popt
np.linspace(start, stop, n_steps) Create a linearly spaced vector that goes from start to stop in n_steps
plt.scatter(x, y, s=5) Plot the data x, y in a scatter plot with marker size s=5
plt.plot(x, y, linestyle="--", color="black") Plot the data x, y as a "black" dashed line

Exercises

Example: Generate data and visualize it using a scatter plot.

x, y = utils.generate_data1()
plt.scatter(x, y, s=5)

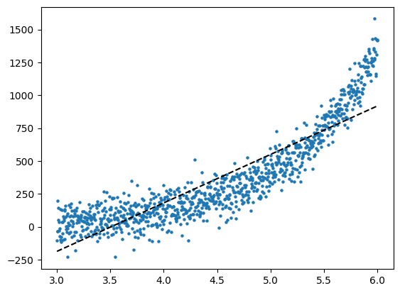
Example: Use curve_fit fit the utils.linear function to the points x, y and return the optimized parameters popt and their covaraince pcov.

popt, pcov = curve_fit(utils.linear, x, y)

Example: Use the utils.linear function with the optimized parameters popt to generate the values y_fit and plot them together with the original data points.

y_fit = utils.linear(x, *popt)
plt.scatter(x, y, s=5)
plt.plot(x, y_fit, linestyle="--", color="black")

Exercise: Fit the data points x, y using the utils.exponential function and return the optimized parameters popt and their covariance pcov.

Solution
popt, pcov = curve_fit(utils.exponential, x, y)

Exercise: Use the utils.exponential function with optimized parameters popt to generate the values y_fit and plot them together with the original data points (Hint: the exponential function takes 3 parameters).

Solution
y_fit = utils.exponential(x, *popt)
plt.scatter(x, y, s=5)
plt.plot(x, y_fit, linestyle="--", color="black")

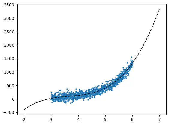
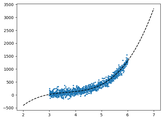
Example: Create a new vector of x coordinates x_ext with 100 points between 2 and 7 and extrapolate the model to points outside of the range of the original data.

x_ext = np.linspace(2, 7, 100)
y_fit = utils.exponential(x_ext, *popt)
plt.scatter(x, y, s=5)
plt.plot(x_ext, y_fit, linestyle="--", color="black")

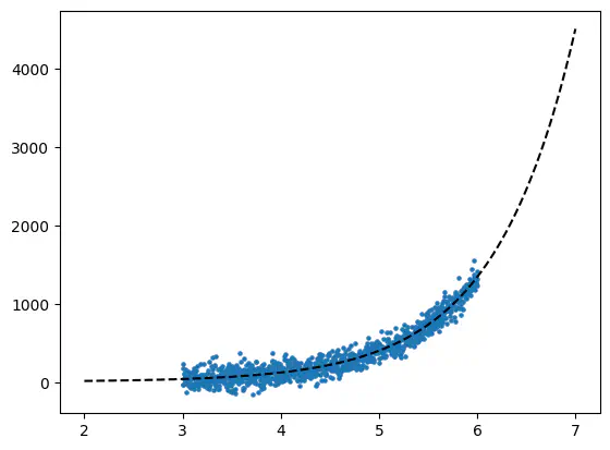
Exercise: Fit the data points x, y using the utils.polynomial function and return the optimized parameters popt and their covariance pcov.

Solution
popt, pcov = curve_fit(utils.polynomial, x, y)

Exercise: Use the utils.polynomial function with optimized parameters popt to generate the values y_fit and plot them together with the original data points (Hint: instead of passing the elements of popt individually, you can pass them as a list *popt).

Solution
y_fit = utils.polynomial(x, *popt)
plt.scatter(x, y, s=5)
plt.plot(x, y_fit, linestyle="--", color="black")
plt.legend()

Exercise: Create a new vector of x coordinates x_ext with 100 points between 2 and 7 and extrapolate the model to points outside of the range of the original data.

Solution
x_ext = np.linspace(2, 7, 100)
y_fit = utils.polynomial(x_ext, *popt)
plt.scatter(x, y, s=5)
plt.plot(x_ext, y_fit, linestyle="--", color="black")

Exercise: Use the function utils.generate_data2() to generate a new set of x and y data points and plot them with plt.scatter. Which function would you choose to fit to this data?

Solution
x, y = utils.generate_data2()
plt.scatter(x, y, s=5)

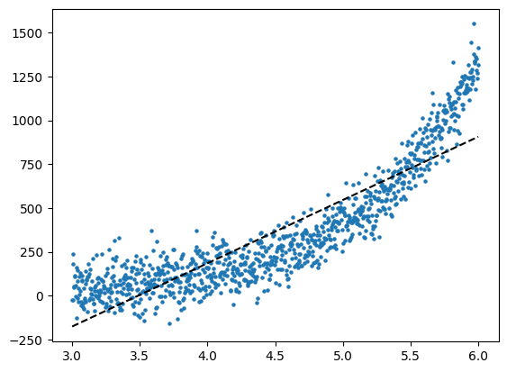
Exercise: Use curve_fit with the function that is the best fit for the data from the previous exercise and plot the data together with the fitted function. If you are unsure which function to choose, try different ones.

Solution
popt, pcov = curve_fit(utils.linear, x, y)
y_fit = utils.linear(x, *popt)
plt.scatter(x, y, s=5)
plt.plot(x, y_fit, linestyle="--", color="black")

Section 2: Computing and Visualizing Model Residuals

Even if a model fits our data well, it won’t account for all of the variance if some of the variance is due to random noise. The parts of the data that are not explained by the model are called the residuals and they are computed by simply subtracting the model’s prediction from the actual data. The residuals and their distribution carry important diagnostic information about the model fit. If the model correctly captures the underlying trend in the data, the residuals should be normaly distributed around 0 (i.e. they should reflect the random noise in the data). Residuals that deviate from the normal distribution indicate that our model may be misspecified leading to systematically wrong predictions. We can also use the residuals to compute the coefficient of determination R2R^2 which 1 minus the sum of squared residuals divided by the total sum of squares in the data:

R2=1i=1n(yiy^i)2i=1n(yiyˉ)2 R^2 = 1 - \frac{\sum_{i=1}^{n} (y_i - \hat{y}_i)^2}{\sum_{i=1}^{n} (y_i - \bar{y})^2}

If the model predicts the data perfectly, the residuals and their sum of squares will be 0, leading to an R2R^2 value of 1. Values below 1 indicate that the model is not capturing some of the variance in our data. For example, an R2R^2 value of 0.8 means that the model accounts for 80% of the variance in the data. In this section, you will learn how to compute the residuals and the coefficient of determination and how to visualize the distribution of residuals.

Code Description
residuals = y - y_fit Compute the model residuals as the difference between the data y and the model’s predicton y_fit
ss_res = np.sum((y - y_fit) ** 2) Compute the sum of the squared residuals
ss_tot = np.sum((y - np.mean(y_fit)) ** 2) Compute the total sum of squares of the data y
r_squared = 1 - (ss_res / ss_tot) Compute the coefficient of determination r_squared
ax = plt.subplot() Create a new subplot and assign the returned object to the variable ax
stats.probplot(residuals, dist="norm", plot=ax) Plot the quantiles of the distribution of residuals against a theoretical normal distribution on the graph ax
plt.axhline(y=0, color="black", linestyle="--") Draw a horizontal "black" dashed line at y=0

Exercises

Example: Get the model residuals by taking the difference between the original data points y and the ponts predicted by the fitted model y_fit. Then, create a scatter plot of the residuals against the data points x and add a horizontal line at y=0 for reference.

residuals = y - y_fit
plt.scatter(x, residuals, s=5)
plt.axhline(y=0, color="black", linestyle="--")

Example: Create a quantile-quantile or Q-Q plot that compares the distribution of the residuals agains a normal distribution. If the model fits the data well, the points should scatter around the red line.

ax = plt.subplot()
stats.probplot(residuals, dist="norm", plot=ax);

Run the cell below to generate a new set of data points x and y, fit a linear model to them and plot the data points together with the model fit.

x, y = utils.generate_data1()
popt, pcov = curve_fit(utils.linear, x, y)
y_fit = utils.linear(x, *popt)
plt.scatter(x, y, s=5)
plt.plot(x, utils.linear(x, *popt), color="black", linestyle="--")

Exercise: Compute the model residuals and create a scatter plot of the residuals against the data points x and add a horizontal line at y=0 for reference.

Solution
residuals = y - y_fit
plt.scatter(x, residuals, s=5)
plt.axhline(y=0, color="black", linestyle="--")

Exercise: Create a quantile-quantile or Q-Q plot that compares the distribution of the residuals agains a normal distribution. What does this plot tell you about how well the data fits the model?

Solution
ax = plt.subplot()
stats.probplot(residuals, dist="norm", plot=ax);

Run the cell below to fit an exponential model to the same data.

popt, pcov = curve_fit(utils.exponential, x, y)
y_fit = utils.exponential(x, *popt)

Exercise: Compute the residuals and plot them in a scatter plot against the original x values and also in a Q-Q plot agains a theoretical normal distribution. Is this model a good fit for the data?

Solution
residuals_exp = y - y_fit
plt.scatter(x, residuals_exp, s=5)
plt.axhline(y=0, color="black", linestyle="--")
plt.figure()
ax = plt.subplot()
stats.probplot(residuals_exp, dist="norm", plot=ax);

Run the cell below to fit a polynomial model to the same data.

popt, pcov = curve_fit(utils.polynomial, x, y)
y_fit = utils.polynomial(x, *popt)

Exercise: Compute the residuals and plot them in a scatter plot against the original x values and also in a Q-Q plot against a theoretical normal distribution. How does the polynomial fit compare to the exponential

Solution
residuals_pol = y - y_fit
plt.scatter(x, residuals_pol, s=5)
plt.axhline(y=0, color="black", linestyle="--")
plt.figure()
ax = plt.subplot()
stats.probplot(residuals_pol, dist="norm", plot=ax);

Exercise: Compute the difference between the residuals of the exponential model in @exr-resexp and the residuals from the polynomial model in @exr-respol and use plt.plot to plot the difference of residuals against the data points x.

Solution
residual_difference = residuals_exp - residuals_pol
plt.plot(x, residual_difference)

Example: Fit a linear model to the points x, y and compute the coefficient of determination r_squared.

popt, pcov = curve_fit(utils.linear, x, y)
y_fit = utils.linear(x, *popt)

ss_res = np.sum((y - y_fit) ** 2)
ss_tot = np.sum((y - np.mean(y_fit)) ** 2)
r_squared = 1 - (ss_res / ss_tot)
r_squared
np.float64(0.7831168591901135)

Exercise: Fit an exponential model to the points x, y and compute the coefficient of determination r_squared. What proportion of the data’s variance does this model account for?

Solution
popt, pcov = curve_fit(utils.exponential, x, y)
y_fit = utils.exponential(x, *popt)

ss_res = np.sum((y - y_fit) ** 2)
ss_tot = np.sum((y - np.mean(y_fit)) ** 2)
r_squared = 1 - (ss_res / ss_tot)
r_squared
np.float64(0.9396265863510571)

Exercise: Fit a polynomial model to the points x, y and compute the coefficient of determination r_squared. According to r_squared, does this model predict the data better or worse than the exponential model?

Solution
popt, pcov = curve_fit(utils.polynomial, x, y)
y_fit = utils.polynomial(x, *popt)

ss_res = np.sum((y - y_fit) ** 2)
ss_tot = np.sum((y - np.mean(y_fit)) ** 2)
r_squared = 1 - (ss_res / ss_tot)
r_squared
np.float64(0.9393282479621649)

Section 3: Quantifying Model Error and Uncertainty

So far, we only used the optimal set of parameters popt estimated by curve_fit. However, the parameter covariance matrix pcov contains important information as well. The diagonal of this matrix contains the variance of each parameter which tells us about the uncertainty of each individual parameter and the square root of the variance gives us the standard error of the parameters. We can divide the error by the absolute parameter value to get an estimate of each parameter’s uncertainty in percent. We can also compare the error to a T-distribution to compute a confidence interval for our model that tells us the probability that the true model falls within a given range. The confidence interval is usually visualized as a shaded area along with the actual model. In this section, we are going to learn how to compute the parameter errors from the covariance matrix pcov and how to compute and visualize their confidence intervals.

Code Description
popt, pcov = curve_fit(utils.exponential, x, y) Fit an exponential model to the data x, y and return the optimal parameters popt and their covariance matrix pcov
param_errors = np.sqrt(np.diag(pcov)) Compute the parameter errors as the square root of the diagonal of the covariance matrix pcov
ci_low, ci_high = utils.confidence_intervals(n, popt, pcov, ci=0.95) Compute the 95% percent confidence interval for the model parameters popt with the covariance matrix pcov given n data points
plt.fill_between(x, y1, y2, color="gray", alpha=0.5) Plot the data x against y1 and y2 and fill the area between the curves in "grey" with an opacity of 0.5

Exercises

Example: Fit an exponential model to the data x, y and compute the parameter error as the square root of the diagonal of the matrix of parameter covariances pcov. Divide the param_errors by the absolute values of popt and multiply by 100 to get the relative parameter uncertainty in percent.

popt, pcov = curve_fit(utils.exponential, x, y)
param_errors = np.sqrt(np.diag(pcov))
(param_errors / np.abs(popt)) * 100
array([ 15.9687674 ,   2.22853258, 536.31413203])

Exercise: Fit a linear model to the data x, y and compute the relative uncertainty of the parameters in percent.

Solution
popt, pcov = curve_fit(utils.linear, x, y)
param_errors = np.sqrt(np.diag(pcov))
(param_errors / np.abs(popt)) * 100
array([2.1777726 , 1.66584404])

Exercise: Fit a linear model to the data x, y and compute the relative uncertainty of the parameters in percent. How do the parameter uncertainties of the polynomial compare to the linear model?

Solution
popt, pcov = curve_fit(utils.polynomial, x, y)
param_errors = np.sqrt(np.diag(pcov))
(param_errors / np.abs(popt)) * 100
array([11.84266612, 10.25117781,  8.66585413,  6.99410423])

Example: Fit a linear model to the data x, y and use the function utils.confidence_intervals() to compute the parameters ci_low and ci_high that represent the upper and lower bound of the 95% confidence interval.

popt, pcov = curve_fit(utils.linear, x, y)
ci_low, ci_high = utils.confidence_intervals(
    n_data=len(x), params=popt, pcov=pcov, ci=0.95
)

Example: Generate the model’s predictions y_fit using the optimal parameters popt and generate the lower and upper bound of the confidence interval y_ci_low and y_ci_high using the parameters ci_low and ci_high. Then plot the original data with the estimated model and highlight the confidence interval as a shaded area around the curve.

y_fit = utils.linear(x, *popt)
y_ci_low = utils.linear(x, *ci_low)
y_ci_high = utils.linear(x, *ci_high)

plt.scatter(x, y)
plt.plot(x, y_fit, color="black")
plt.fill_between(x, y1=y_ci_low, y2=y_ci_high, color="gray", alpha=0.5)

Exercise: Compute and plot the 99% confidence interval for the same linear model.

Solution
ci_low, ci_high = utils.confidence_intervals(
    n_data=len(x), params=popt, pcov=pcov, ci=0.99
)
y_fit = utils.linear(x, *popt)
y_ci_low = utils.linear(x, *ci_low)
y_ci_high = utils.linear(x, *ci_high)

plt.scatter(x, y)
plt.plot(x, y_fit, color="black")
plt.fill_between(x, y1=y_ci_low, y2=y_ci_high, color="gray", alpha=0.5)

Exercise: Compute the 100% confidence interval and print the values of ci_low and ci_high.

Solution
ci_low, ci_high = utils.confidence_intervals(
    n_data=len(x), params=popt, pcov=pcov, ci=1
)
ci_low, ci_high
(array([-inf, -inf]), array([inf, inf]))

Exercise: Fit an exponential model to the data and compute the 95% confidence interval. Then plot the model’s prediction together with the original data and highlight the confidence interval as a shaded area around the curve.

Solution
popt, pcov = curve_fit(utils.exponential, x, y)
ci_low, ci_high = utils.confidence_intervals(
    n_data=len(x), params=popt, pcov=pcov, ci=0.95
)
y_fit = utils.exponential(x, *popt)
y_ci_low = utils.exponential(x, *ci_low)
y_ci_high = utils.exponential(x, *ci_high)

plt.scatter(x, y)
plt.plot(x, y_fit, color="black")
plt.fill_between(x, y1=y_ci_low, y2=y_ci_high, color="gray", alpha=0.5)

Exercise: Fit a polynomial model to the data and compute the 95% confidence interval. Then plot the model’s prediction together with the original data and highlight the confidence interval as a shaded area around the curve. What does this confidence interval tell you about the reliability of the model?

Solution
popt, pcov = curve_fit(utils.polynomial, x, y)
ci_low, ci_high = utils.confidence_intervals(
    n_data=len(x), params=popt, pcov=pcov, ci=0.95
)
y_fit = utils.polynomial(x, *popt)
y_ci_low = utils.polynomial(x, *ci_low)
y_ci_high = utils.polynomial(x, *ci_high)

plt.scatter(x, y)
plt.plot(x, y_fit, color="black")
plt.fill_between(x, y1=y_ci_low, y2=y_ci_high, color="gray", alpha=0.5)

Section 4: Providing Initial Guesses and Parameter Bounds

The optimizer behind scipy’s curve_fit is powerful and can solve many optimization problems. However for certain more complex optimization problems it may fail to find a solution or get stuck on a local minimum. A local minimum is a combination of parameters that allows the model to capture some of the data’s variance but that is not the correct solution. In this case, it may be necessary to help the optimizer by providing plausible bounds or making an initial guess for the model’s parameters. In this section, we are going to explore some cases where this is necessary.

Code Description
y = utils.logistic(x, K, r, x0) Return the y values for the input x values using a logistic model with parameters K, r and x0
y = utils.damped_sine(x, a, f, phi, gamma) Return the y values for the input x values using a damped_sine model with parameters a, f, phi and gamma
popt, pcov = curve_fit(func, x, y, bounds=bound) Fit the function func to the data x, y with the given parameter bounds
popt, pcov = curve_fit(func, x, y, p0=p0) Fit the function func to the data x, y with the initial parameter guess p0

Run the cell below to generate the data x, y and plot them.

Exercises

x, y = utils.generate_data3()
plt.scatter(x,y, s=5)

Exercise: Fit the utils.logistic model to the data x, y and plot the model’s prediction together with the original data. What does the warning message tell you? Does the curve fit the data at all?

Solution
popt, pcov = curve_fit(utils.logistic, x, y)
y_fit = utils.logistic(x, *popt)
plt.scatter(x, y, s=5)
plt.plot(x, y_fit, color="black")

Exercise: The cell below defines bound that set the lower bounds for the logistic function’s capacity parameter K and growth parameter r to 0 and thus forces them to be positive. Re-run curve_fit with the argument bounds=bounds. Then, plot the model’s prediction together with the original data.

bounds = ([0, 0, -np.inf], [np.inf, np.inf, np.inf])
Solution
popt, pcov = curve_fit(utils.logistic, x, y, bounds=bounds)
y_fit = utils.logistic(x, *popt)
plt.scatter(x, y, s=5)
plt.plot(x, y_fit, color="black")

Exercise: Modify the bounds to force the growth parameter (the second parameter of the logistic function) to be greater than 2 and rerun curve_fit. Then, plot the model’s prediction together with the original data.

Solution
bounds = ([0, 2, -np.inf], [np.inf, np.inf, np.inf])
popt, pcov = curve_fit(utils.logistic, x, y, bounds=bounds)
y_fit = utils.logistic(x, *popt)
plt.scatter(x, y, s=5)
plt.plot(x, y_fit, color="black")

Run the cell below to generate the data x, y and plot them.

x, y = utils.generate_data4()
plt.scatter(x,y, s=5)

Exercise: Fit the utils.damped_sine function to the data x, y and plot the model’s prediction together with the original data.

Solution
popt, pcov = curve_fit(utils.damped_sine, x, y)
y_fit = utils.damped_sine(x, *popt)
plt.scatter(x, y, s=5)
plt.plot(x, y_fit, color="black")

Exercise: The cell below defines an initial guess p0 for the model’s parameters that sets the frequency of the damped sine to 10 and all other parameters to 1 . Re-run curve_fit with the argument p0=p0. Then, plot the models prediction together with the original data.

p0 = [1, 10, 1, 1]
Solution
popt, pcov = curve_fit(utils.damped_sine, x, y, p0=p0)
y_fit = utils.damped_sine(x, *popt)
plt.scatter(x, y, s=5)
plt.plot(x, y_fit, color="black")

Exercise: Try different values for the frequency parameter in p0 to test how sensitive curve_fit is to the initial guess.

Solution
plt.scatter(x, y, s=5)
for freq in [6, 20]:
    p0 = [1, freq, 1, 1]
    popt, pcov = curve_fit(utils.damped_sine, x, y, p0=p0)
    y_fit = utils.damped_sine(x, *popt)
    plt.plot(x, y_fit, label=freq)
plt.legend()