Linear Regression Across Time-Lags

Author
Dr. Ole Bialas

import numpy as np
from matplotlib import pyplot as plt
from scipy.signal import convolve

Neural responses to events are not instantaneous — they occur with a certain latency and then taper off. To allow our regression to account for the temporal properties of the neural response, we must model the relationship between the events and neural response across multiple time-lags. This is achieved by creating a time-lagged matrix where each column is a copy of the events shifted by one sample. By regressing this matrix against the neural response, we’ll obtain a list of β\beta weights, each of which describes the relationship between events and response at a given time lag.

Because these weights characterize the temporal properties of the neural response they are often referred to as temporal response functions (TRFs). In this lesson, you’ll learn how to estimate TRFs on simulated data. The notebook proceeds as follows:

  1. First, you are going to see how to create and visualize time-lagged matrices for one or multiple events
  2. Using the time-lagged matrix, you are going to estimate TRFs using one or multiple features
  3. With the estimated TRFs, you are going to predict the neural response and evaluate model accuracy using different metrics
  4. Finally, you’ll see how to use cross-validation to optimize the model

Setup

Utility Functions

def _gen_impulses(fs, dur, isi, height=1, jitter=0):
    rng = np.random.default_rng(11)
    n = int(dur*fs)
    isis = np.atleast_1d(isi)
    X = np.zeros((n, len(isis)))
    for i, isi in enumerate(isis):
        t_event = np.arange(isi, dur, isi)
        t_event += rng.uniform(-jitter, jitter, t_event.size)
        idx = (t_event * fs).astype(int)
        idx = idx[(idx >= 0) & (idx < n)]
        h = height if not isinstance(height, list) else height[i]
        X[idx, i] = h
    t = np.linspace(0, dur, n)
    return X, t

def _gen_trf(fs, dur, peak, width):
    peaks = np.atleast_1d(peak)
    trf = np.zeros((int(fs*dur), len(peaks)))
    t = np.linspace(0, dur, int(dur*fs))
    for i, peak in enumerate(peaks):
        w = width if not isinstance(width, list) else width[i]
        trf[:,i] = np.exp(-((t - peak) ** 2) / (2 * w** 2))
    return trf, t

def _simulate_response(X, trf, noise_factor=1):
    rng = np.random.default_rng(11)
    y = np.zeros(len(X))
    for i in range(X.shape[1]):
        y += np.convolve(X[:, i], trf[:, i], mode="full")[:len(X)]
    y -= y.mean()
    y += rng.standard_normal(y.size)*noise_factor
    y = y[:, np.newaxis]
    return y

def _gen_lags(X, n_lags):
    n, k = X.shape
    X_lag = np.zeros((n, k * n_lags))
    for lag in range(n_lags):
        X_lag[lag:, lag*k:(lag+1)*k] = X[:n-lag]
    return X_lag

def _fit_lag_regression(X, y, fs, n_lags, lam=0):
    n_features = X.shape[1]
    X_lag = _gen_lags(X, n_lags)
    X_lag = np.hstack((np.ones((len(X_lag), 1)), X_lag))
    I = np.eye(X_lag.shape[1])
    I[0, 0] = 0
    coef = np.linalg.solve(X_lag.T @ X_lag + lam * I, X_lag.T @ y)
    t_lags = np.arange(n_lags) / fs
    beta = coef[1:].reshape(n_lags, n_features)
    return beta, coef[0], t_lags

def _pearsonr(y, y_pred):
    y = y - y.mean()
    y_pred = y_pred - y_pred.mean()
    return np.sum(y * y_pred) / np.sqrt(np.sum(y**2) * np.sum(y_pred**2))

def _rsquared(y, y_pred):
    ss_res = np.sum((y - y_pred) ** 2)
    ss_tot = np.sum((y - y.mean()) ** 2)
    return 1 - ss_res / ss_tot


def _crossval_lambda(X, y, fs, n_lags, lambdas, metric, n_folds=5):

    scores = np.zeros((len(lambdas), n_folds))
    Xs, ys = np.array_split(X, n_folds), np.array_split(y, n_folds)

    for i in range(n_folds):
        X_test, y_test = Xs[i], ys[i]
        X_train = np.concatenate([Xs[j] for j in range(n_folds) if j != i])
        y_train = np.concatenate([ys[j] for j in range(n_folds) if j != i])

        for k, lam in enumerate(lambdas):
            beta, alpha, _ = _fit_lag_regression(X_train, y_train, fs, n_lags, lam=lam)
            y_pred = convolve(X_test, beta, mode="full")[:len(y_test)] + alpha
            scores[k, i] = metric(y_test, y_pred)

    return scores

class utils:
    gen_trf = _gen_trf
    gen_impulses = _gen_impulses
    gen_lags = _gen_lags
    simulate_response = _simulate_response
    fit_lag_regression = _fit_lag_regression
    pearsonr = _pearsonr
    rsquared = _rsquared
    crossval_lambda = _crossval_lambda

Section 1: Creating a Time-Lagged Design Matrix

Background

To allow our model to account for the temporal dynamics of the neural response, we do not simply use the event onsets as predictors but instead create a time-lagged design matrix.

This matrix is created by stacking time-shifted copies of XX column-wise, where each copy is offset by one additional sample. The resulting matrix has shape (n_samples, n_features × n_lags). Regressing the neural signal yy onto it yields coefficients that describe the contribution of the stimulus at each time lag.

Exercises

In the following exercises you are going to practice creating the time-lagged design matrix for different impulse-like events. You are going to inspect the shape of the matrix and visualize it as an image to get a feeling for how it is structured. Here are the relevant code examples:

Code Description
X, t = utils.gen_impulses(fs, dur=1.5, isi=0.2) Generate a 1.5-second sequence of impulses at sampling rate fs with 0.2-second inter-stimulus intervals
X_lag = utils.gen_lags(X, n_lags=15) Generate a time-lagged design matrix with 15 time lags of X
plt.imshow(X, aspect="auto") Plot X as an image with automatic axis scaling

The cell below generates an array of impulses at a sampling rate of 100 Hz. These could represent events in the experiment like the onsets of a stimulus.

fs = 100
X, t = utils.gen_impulses(fs, dur=1.5, isi=0.2)
plt.plot(t, X);
plt.xlabel("Time [s]")
plt.ylabel('Amplitude [a.u.]');

Example: Generate the time-lagged matrix X_lag with n_lags=5 and print its shape.

X_lag = utils.gen_lags(X, n_lags=5)
X_lag.shape
(150, 5)

Exercise: Generate the time-lagged matrix X_lag with n_lags=9. What is the shape of X_lag?

Solution
X_lag = utils.gen_lags(X, n_lags=9)
X_lag.shape
(150, 9)

Exercise: Use plt.imshow() with aspect="auto" to plot X_lag as an image.

Solution
plt.imshow(X_lag, aspect="auto");

Exercise: Generate the time-lagged matrix X_lag with n_lags=20 and plot it as an image.

Solution
X_lag = utils.gen_lags(X, n_lags=20)
plt.imshow(X_lag, aspect="auto");

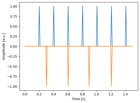
The cell below generates a matrix with two kinds of impulses at a sampling rate of 100 Hz. These could represent different events in the experiment like the onsets of a stimulus and the participant’s response.

X, t = utils.gen_impulses(fs=100, dur=1.5, isi=[0.2, 0.3], height=[1, -1])
plt.plot(t, X);
plt.xlabel("Time [s]")
plt.ylabel("Amplitude [a.u.]");

Exercise: Generate the time-lagged matrix X_lag with n_lags=15. What is the shape of X_lag?

Solution
X_lag = utils.gen_lags(X, n_lags=15)
X_lag.shape
(150, 30)

Exercise: Plot X_lag as an image. Can you see which elements of the matrix correspond to the different events?

Solution
plt.imshow(X_lag, aspect="auto", interpolation=None);

The cell below generates a matrix with 4 different kinds of impulses.

X, t = utils.gen_impulses(fs=100, dur=1.5, isi=[0.2, 0.3, 0.4, 0.5], height=[1, -1, 2, -2])
plt.plot(t, X);
plt.xlabel("Time [s]")
plt.ylabel("Amplitude [a.u.]");

Exercise: Generate the time-lagged matrix X_lag with n_lags=12. What is the shape of X_lag?

Solution
X_lag = utils.gen_lags(X, n_lags=12)
X_lag.shape
(150, 48)

Exercise: Plot X_lag as an image. Can you identify the 4 different types of events?

Solution
plt.imshow(X_lag, aspect="auto");

Section 2: Time-Lagged Regression

Background

Now we can apply a linear model of the form y=Xlagβ+αy = X_{lag} \beta + \alpha where XlagX_{lag} is the time-lagged stimulus matrix you learned about in the previous section. By fitting this model, we’ll obtain a β\beta coefficient for every stimulus feature and every time lag, and an intercept α\alpha. Because these weights describe the relationship between XX and yy they are often referred to as temporal response functions (TRF).

In this section we are going to use time-lagged regression to estimate the TRF for simulated data. In the simulations, neural responses are generated by convolving impulse-like events with a kernel. This kernel is the true TRF that was used for generating the data and our goal is to recover the true TRF from the noisy neural recording. There may be multiple types of events and not every event may be associated with the response. This is akin to real data analysis in neuroscience where we often have multiple predictors but can’t be sure which ones are truly related to the neural response.

Exercises

In this section you are going to fit time-lagged regression on simulated data. For this you are going to use the function utils.fit_lag_regression which automatically creates the time-lagged matrix and returns an array of beta coefficients shaped (n_lags, n_features), the intercept alpha, and the time axis t_lags. The code is very similar across all exercises in this notebook so you can focus on interpreting the results and understanding the behavior of time-lagged linear models.

Code Description
X, t = utils.gen_impulses(fs, dur=60, isi=0.2, jitter=0.05) Generate a 60-second sequence of jittered impulses at sampling rate fs with 0.2-second inter-stimulus intervals
trf, t_trf = utils.gen_trf(fs, dur=0.3, peak=0.1, width=0.03) Generate a TRF with a duration of 0.3 seconds that peaks at 0.1 seconds with a width of 0.03 seconds
y = utils.simulate_response(X, trf) Simulate a neural response by convolving X with trf and adding noise
beta, alpha, t_lags = utils.fit_lag_regression(X, y, fs, n_lags=30) Fit a time-lagged regression and return TRF coefficients beta of shape (n_lags, n_features), intercept alpha, and time axis t_lags
beta, alpha, t_lags = utils.fit_lag_regression(X, y, fs, n_lags=30, lam=1) Fit with ridge regularization using penalty lam
X = np.hstack([X1, X2]) Combine two event matrices column-wise
fs = 100
X, t = utils.gen_impulses(fs, dur=60, isi=0.2, jitter=0.05)
trf, t_trf = utils.gen_trf(fs, dur=0.3, peak=0.1, width=0.03)
y = utils.simulate_response(X, trf)

fig, ax = plt.subplots(3, figsize=(8,8))
ax[0].plot(t[:1000], X[:1000])
ax[0].set(title="Events", xlabel="Time [s]", ylabel="Amplitude [a.u.]")
ax[1].plot(t_trf, trf)
ax[1].set(title="TRF", xlabel="Time [s]", ylabel="Amplitude [a.u.]")
ax[2].plot(t[:1000], y[:1000])
ax[2].set(title="Neural Response", xlabel="Time [s]", ylabel="Amplitude [a.u.]")
plt.tight_layout()

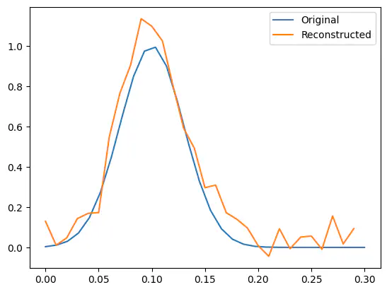
Example: Fit a regression with n_lags=10 and plot the returned beta coefficients together with the original TRF. Because the lags don’t cover the full range of the original TRF, the reconstruction is truncated.

Note: The second value returned by utils.fit_lag_regression() is the intercept. Because we do not need it here, we’ll assign it to the placeholder _.

beta, _, t_lags = utils.fit_lag_regression(X, y, fs=100, n_lags=10)
plt.plot(t_trf, trf, label="Original")
plt.plot(t_lags, beta, label="Reconstructed")
plt.legend();

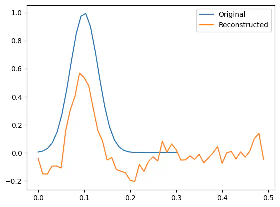
Exercise: Fit a regression with n_lags=30 and plot the beta coefficients together with the original TRF. Does the amplitude of the reconstructed TRF match the original?

Solution
beta,_, t_lags = utils.fit_lag_regression(X, y, fs=100, n_lags=30)
plt.plot(t_trf, trf, label="Original")
plt.plot(t_lags, beta, label="Reconstructed")
plt.legend();

Exercise: Fit a regression with n_lags=50 and plot the beta coefficients together with the original TRF (in reality, we do not know the length of the true TRF).

Solution
beta,_, t_lags = utils.fit_lag_regression(X, y, fs=100, n_lags=50)
plt.plot(t_trf, trf, label="Original")
plt.plot(t_lags, beta, label="Reconstructed")
plt.legend();

Exercise: Fit a regression with n_lags=50 and set lam=7 to use ridge regularization. Plot the beta coefficients together with the original TRF. Do the coefficients match now?

Solution
beta, _, t_lags = utils.fit_lag_regression(X, y, fs=100, n_lags=50, lam=7)
plt.plot(t_trf, trf, label="Original")
plt.plot(t_lags, beta, label="Reconstructed")
plt.legend();

Exercise: Increase the value of lam to 100. How does this affect the amplitude of the reconstructed TRF?

Solution
beta, _,  t_lags = utils.fit_lag_regression(X, y, fs=100, n_lags=50, lam=100)
plt.plot(t_trf, trf, label="Original")
plt.plot(t_lags, beta, label="Reconstructed")
plt.legend();

The cell below generates a new simulation where the neural response is the sum of two kinds of events and TRFs. Let’s see if time-lagged regression can recover more than one TRF.

fs = 100
X, t = utils.gen_impulses(fs, dur=120, isi=[0.2, 0.3], jitter=0.05)
trf, t_trf = utils.gen_trf(fs, dur=0.3, peak=[0.1, 0.15], width=[0.03, 0.05])
y = utils.simulate_response(X, trf)

fig, ax = plt.subplots(3, figsize=(8,8))
ax[0].plot(t[:1000], X[:1000])
ax[0].set(title="Events", xlabel="Time [s]", ylabel="Amplitude [a.u.]")
ax[1].plot(t_trf, trf)
ax[1].set(title="TRF", xlabel="Time [s]", ylabel="Amplitude [a.u.]")
ax[2].plot(t[:1000], y[:1000])
ax[2].set(title="Neural Response", xlabel="Time [s]", ylabel="Amplitude [a.u.]")
plt.tight_layout()

Exercise: Fit a regression and plot the beta coefficients together with the original TRF. Can you recover both TRFs accurately?

Solution
beta, _, t_lags = utils.fit_lag_regression(X, y, fs=100, n_lags=30, lam=3)
plt.plot(t_trf, trf, label="Original")
plt.plot(t_lags, beta, label="Reconstructed")
plt.legend();

The cell below generates a new simulation with two kinds of events X1 and X2 which are correlated but not identical. However, only X1 is actually associated with the neural response via a TRF. Let’s try to reconstruct the TRF from both events.

X1, t = utils.gen_impulses(fs, dur=60, isi=0.2, jitter=0.05)
X2, t = utils.gen_impulses(fs, dur=60, isi=0.2, jitter=0.1)
trf, t_trf = utils.gen_trf(fs, dur=0.3, peak=0.1, width=0.03)
y = utils.simulate_response(X1, trf)

fig, ax = plt.subplots(3, figsize=(8,8))
ax[0].plot(t[:100], X1[:100])
ax[0].plot(t[:100], X2[:100])
ax[0].set(title="Events", xlabel="Time [s]", ylabel="Amplitude [a.u.]")
ax[1].plot(t_trf, trf)
ax[1].set(title="TRF", xlabel="Time [s]", ylabel="Amplitude [a.u.]")
ax[2].plot(t[:1000], y[:1000])
ax[2].set(title="Neural Response", xlabel="Time [s]", ylabel="Amplitude [a.u.]")
plt.tight_layout()

Exercise: Fit a regression with X1 (which is associated with the neural response) and plot the beta coefficients together with the original TRF. Choose n_lags and lam as you see fit.

Solution
beta, _, t_lags = utils.fit_lag_regression(X1, y, fs=100, n_lags=30, lam=7)
plt.plot(t_trf, trf, label="Original")
plt.plot(t_lags, beta, label="Reconstructed")
plt.legend();

Exercise: Now fit a regression with X2 (which is NOT associated with the neural response but correlated with X1) and plot the beta coefficients together with the original TRF. Does the reconstructed TRF resemble the original?

Solution
beta, _, t_lags = utils.fit_lag_regression(X2, y, fs=100, n_lags=30, lam=7)
plt.plot(t_trf, trf, label="Original")
plt.plot(t_lags, beta, label="Reconstructed")
plt.legend();

Exercise: The cell below stacks X1 and X2 into a single matrix X. Use X to fit a regression and plot the estimated beta coefficients together with the original TRF. Did the model correctly identify which event is actually associated with the response?

X = np.hstack([X1, X2])
Solution
beta, _, t_lags = utils.fit_lag_regression(X, y, fs=100, n_lags=30, lam=0.1)
plt.plot(t_trf, trf, label="Original")
plt.plot(t_lags, beta, label="Reconstructed")
plt.legend();

Section 3: Evaluating Model Accuracy

Background

Plotting the predicted and actual responses gives a qualitative impression of model performance, but to compare models or quantify fit quality we need a numerical measure of accuracy. To evaluate a model’s accuracy, we use the estimated coefficients to predict the response and compare the prediction to the original signal.

Two common metrics are Pearson’s correlation coefficient rr and the coefficient of determination R2R^2. Both measure the correspondence between the predicted signal y^\hat{y} and the actual signal yy, but they differ in an important way: Pearson’s rr is scale-invariant — it measures only the shape of the relationship, regardless of absolute amplitude. R2R^2, on the other hand, also penalizes differences in amplitude: a prediction with the right shape but wrong scale will result in a low R2R^2.

In EEG/MEG analysis, Pearson’s rr is often preferred because the amplitude of the predicted response depends on the regularization strength and other analysis choices, making R2R^2 less informative as a standalone metric.

Exercises

In the following exercises you are going to predict neural responses from the estimated TRF via convolution and evaluate the predictions using Pearson’s rr and R2R^2. You will compare both metrics under different noise levels and regularization strengths. Here are the relevant code examples:

Code Description
y_pred = convolve(X, beta, mode="full")[:len(y)] + alpha Predict the neural response by convolving X with beta and adding the intercept alpha
utils.pearsonr(y, y_pred) Compute Pearson’s correlation coefficient rr between y and y_pred
utils.rsquared(y, y_pred) Compute the coefficient of determination R2R^2 between y and y_pred

Example: The cell below simulates the neural response and fits a time-lagged regression (without regularization). Predict the neural response by convolving X with beta and adding the intercept alpha and plot the predicted response together with the original.

Note: Because the result of the convolution is longer than the original, it must be cropped to [:len(y)].

fs = 100
X, t = utils.gen_impulses(fs, dur=60, isi=0.2, jitter=0.05)
trf, t_trf = utils.gen_trf(fs, dur=0.3, peak=0.1, width=0.03)
y = utils.simulate_response(X, trf, noise_factor=1)
beta, alpha, t_lag = utils.fit_lag_regression(X, y, fs, n_lags=30)
y_pred = convolve(X, beta, mode="full")[:len(y)] + alpha

plt.plot(t, y, label="Original")
plt.plot(t, y_pred, label="Prediction")
plt.legend()
plt.xlim(0, 3);

Exercise: The cell below recreates the simulation but reduces the amount of noise by an order of magnitude. Predict the neural response by convolving X with beta and adding the intercept alpha and plot the predicted response together with the original.

fs = 100
X, t = utils.gen_impulses(fs, dur=60, isi=0.2, jitter=0.05)
trf, t_trf = utils.gen_trf(fs, dur=0.3, peak=0.1, width=0.03)
y = utils.simulate_response(X, trf, noise_factor=0.1)
beta, alpha, t_lag = utils.fit_lag_regression(X, y, fs, n_lags=30)
Solution
y_pred = convolve(X, beta, mode="full")[:len(y)] + alpha

plt.plot(t, y, label="Original")
plt.plot(t, y_pred, label="Prediction")
plt.legend()
plt.xlim(0, 3);

Exercise: Use utils.pearsonr and utils.rsquared to compute Pearson’s correlation and the coefficient of determination R2R^2 for the original and the predicted response.

Solution
utils.pearsonr(y, y_pred), utils.rsquared(y, y_pred)
(np.float64(0.9626423800580801), np.float64(0.9266803518838854))

Exercise: The cell below recreates the simulation with a high noise level (noise_factor=2). Predict the neural response by convolving X with beta and adding the intercept alpha and compute Pearson’s correlation and R2R^2 again. Which measure is more robust to noise?

fs = 100
X, t = utils.gen_impulses(fs, dur=60, isi=0.2, jitter=0.05)
trf, t_trf = utils.gen_trf(fs, dur=0.3, peak=0.1, width=0.03)
y = utils.simulate_response(X, trf, noise_factor=2)
beta, alpha, t_lag = utils.fit_lag_regression(X, y, fs, n_lags=30)
Solution
y_pred = convolve(X, beta, mode="full")[:len(y)] + alpha
utils.pearsonr(y, y_pred), utils.rsquared(y, y_pred)
(np.float64(0.20601719340191071), np.float64(0.04244308397720031))

Because ridge regularization shrinks the regression weights, it affects the scale of the model’s output. Let’s explore how increasing λ\lambda affects the model predictions and accuracy metrics.

Example: The cell below recreates the simulation with a small amount of noise. Fit a regularized regression with lam=1 and predict the response from the estimated coefficients. Compute Pearson’s r and R2R^2 and plot the results.

fs = 100
X, t = utils.gen_impulses(fs, dur=60, isi=0.2, jitter=0.05)
trf, t_trf = utils.gen_trf(fs, dur=0.3, peak=0.1, width=0.03)
y = utils.simulate_response(X, trf, noise_factor=0.1)
beta, alpha, t_lag = utils.fit_lag_regression(X, y, fs, n_lags=30, lam=1)
y_pred = convolve(X, beta, mode="full")[:len(y)] + alpha

plt.plot(t, y, label="Original")
plt.plot(t, y_pred, label="Prediction")
plt.title(f"Pearson's r: {utils.pearsonr(y, y_pred).round(4)}, R squared: {utils.rsquared(y, y_pred).round(4)}")
plt.legend()
plt.xlim(0, 3);

Exercise: Increase the value of lam to 1000. How does this affect the prediction? Did increasing the regularization result in a meaningful change of Pearson’s rr and/or R2R^2?

Solution
beta, alpha, t_lag = utils.fit_lag_regression(X, y, fs, n_lags=30, lam=1000)
y_pred = convolve(X, beta, mode="full")[:len(y)] + alpha
plt.plot(t, y, label="Original")
plt.plot(t, y_pred, label="Prediction")
plt.title(f"Pearson's r: {utils.pearsonr(y, y_pred).round(4)}, R squared: {utils.rsquared(y, y_pred).round(4)}")
plt.legend()
plt.xlim(0, 3);

Section 4: Cross-Validation

Background

So far we have used regularization to prevent overfitting, but we have not yet addressed how to choose the regularization parameter λ\lambda. A common approach is cross-validation: the data is split into kk contiguous folds, and for each fold the model is trained on the remaining folds and evaluated on the held-out fold. By repeating this for all folds and averaging the scores, we get an estimate of how well the model generalizes to unseen data. The value of λ\lambda that maximizes the cross-validated score is then used to fit the final model. Here, we use k=5k=5 which is a typical choice for cross-validation.

When searching for the best model, the evaluation metric matters. Because Pearson’s rr is scale-invariant, it produces a flat cross-validation curve that makes it difficult to identify the optimal λ\lambda. R2R^2 penalizes differences in amplitude and therefore provides a clearer optimization landscape. In practice it is common to select λ\lambda using R2R^2 and then report Pearson’s rr on the final model.

Exercises

In the following exercises you are going to use cross-validation to select the regularization parameter λ\lambda and explore how λ\lambda is affected by the noise level and the number of time lags. Here are the relevant code examples:

Code Description
scores = utils.crossval_lambda(X, y, fs, n_lags, lambdas, metric=utils.rsquared) Run 5-fold cross-validation for each value in lambdas, returns a (n_lambdas, n_folds) array of scores
best_lambda = lambdas[np.argmax(scores.mean(axis=1))] Select the λ\lambda with the highest mean cross-validated score
lambdas = np.linspace(0, 8, 100) Generate 100 linearly-spaced values between 0 and 8
lambdas = np.logspace(-1, 3, 100) Generate 100 log-spaced values between 10110^{-1} and 10310^3
plt.semilogx(lambdas, scores.mean(axis=1)) Plot scores with a log-scaled x-axis
plt.axvline(best_lambda, color="red", linestyle="--") Mark the best λ\lambda with a vertical dashed line

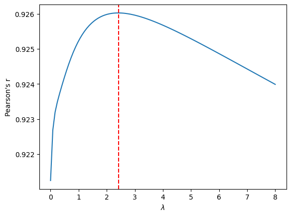
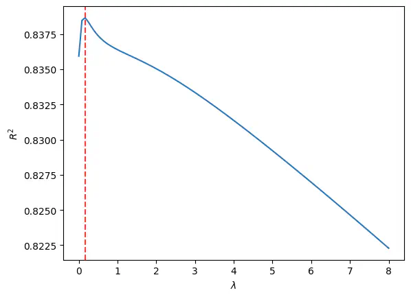
The cell below simulates some data. Let’s use cross-validation to find the best value of λ\lambda for our model.

fs = 100
X, t = utils.gen_impulses(fs, dur=10, isi=0.2, jitter=0.01)
trf, t_trf = utils.gen_trf(fs, dur=0.3, peak=0.1, width=0.03)
y = utils.simulate_response(X, trf, noise_factor=0.1)

Example: Use cross-validation to evaluate ridge regression with 30 time lags for 100 different lambdas between 0 and 2 using utils.pearsonr as the metric for evaluating accuracy and plot the result. The dashed line marks the λ\lambda with the highest score.

lambdas = np.linspace(0, 2, 100)
scores = utils.crossval_lambda(X, y, fs=100, n_lags=30, lambdas=lambdas, metric=utils.pearsonr)
best_lambda = lambdas[np.argmax(scores.mean(axis=1))]

plt.plot(lambdas, scores.mean(axis=1))
plt.axvline(best_lambda, color="red", linestyle="--")
plt.xlabel("$\lambda$")
plt.ylabel("Pearson's r")

Exercise: The previous example did not find the optimal value for λ\lambda. Increase the range of values, rerun the code and plot the result.

Solution
lambdas = np.linspace(0, 8, 100)
scores = utils.crossval_lambda(X, y, fs=100, n_lags=30, lambdas=lambdas, metric=utils.pearsonr)
best_lambda = lambdas[np.argmax(scores.mean(axis=1))]

plt.plot(lambdas, scores.mean(axis=1))
plt.axvline(best_lambda, color="red", linestyle="--")
plt.xlabel("$\lambda$")
plt.ylabel("Pearson's r")

Exercise: Rerun the cross-validation but use utils.rsquared as the evaluation metric. How does this affect the best value for λ\lambda?

Solution
lambdas = np.linspace(0, 8, 100)
scores = utils.crossval_lambda(X, y, fs=100, n_lags=30, lambdas=lambdas, metric=utils.rsquared)
best_lambda = lambdas[np.argmax(scores.mean(axis=1))]

plt.plot(lambdas, scores.mean(axis=1))
plt.axvline(best_lambda, color="red", linestyle="--")
plt.xlabel("$\lambda$")
plt.ylabel("$R^2$")

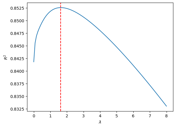
Exercise: Rerun the cross-validation but increase the number of time lags to 50. How does increasing the number of lags affect the best value for λ\lambda? Does the result match your intuition?

Solution
lambdas = np.linspace(0, 8, 100)
scores = utils.crossval_lambda(X, y, fs=100, n_lags=50, lambdas=lambdas, metric=utils.rsquared)
best_lambda = lambdas[np.argmax(scores.mean(axis=1))]

plt.plot(lambdas, scores.mean(axis=1))
plt.axvline(best_lambda, color="red", linestyle="--")
plt.xlabel("$\lambda$")
plt.ylabel("$R^2$")

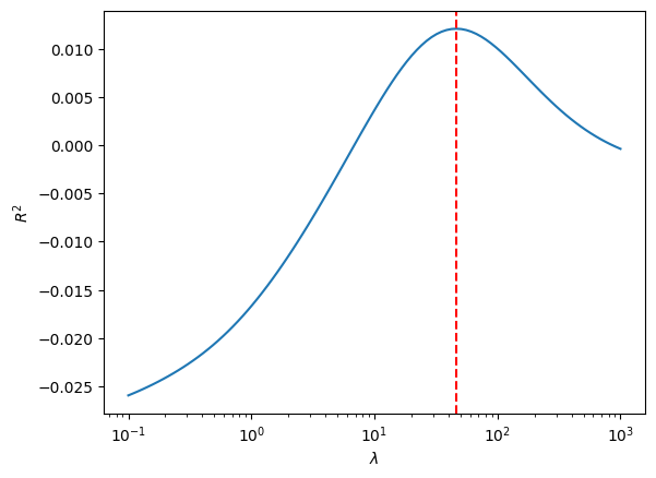
EEG recordings usually have a low signal-to-noise ratio. Let’s increase the amount of noise in the signal to see how this affects the best value for λ\lambda.

fs = 100
X, t = utils.gen_impulses(fs, dur=10, isi=0.2, jitter=0.01)
trf, t_trf = utils.gen_trf(fs, dur=0.3, peak=0.1, width=0.03)
y = utils.simulate_response(X, trf, noise_factor=2)

Exercise: Run cross-validation with metric=utils.rsquared and select the range of lambdas so you can find the optimal value for λ\lambda.

Tip: Use np.logspace() to efficiently sample a large range of values and plt.semilogx() to log-scale the x-axis.

Solution
lambdas = np.logspace(-1, 3, 100)
scores = utils.crossval_lambda(X, y, fs=100, n_lags=30, lambdas=lambdas, metric=utils.rsquared)
best_lambda = lambdas[np.argmax(scores.mean(axis=1))]

plt.semilogx(lambdas, scores.mean(axis=1))
plt.axvline(best_lambda, color="red", linestyle="--")
plt.xlabel("$\lambda$")
plt.ylabel("$R^2$")

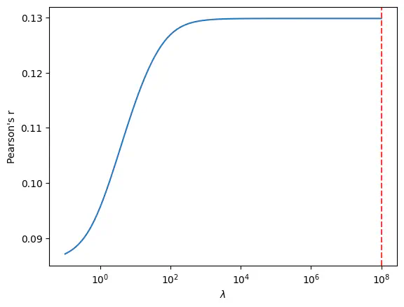
Exercise: Run cross-validation with metric=utils.pearsonr. Can you identify a clear plateau?

Solution
lambdas = np.logspace(-1, 8, 100)
scores = utils.crossval_lambda(X, y, fs=100, n_lags=30, lambdas=lambdas, metric=utils.pearsonr)
best_lambda = lambdas[np.argmax(scores.mean(axis=1))]

plt.semilogx(lambdas, scores.mean(axis=1))
plt.axvline(best_lambda, color="red", linestyle="--")
plt.xlabel("$\lambda$")
plt.ylabel("Pearson's r")